乐鱼平台

今天是 欢迎访问乐鱼平台-乐鱼(中国)一站式服务平台 网站!
  • 手机版手机扫码二维码

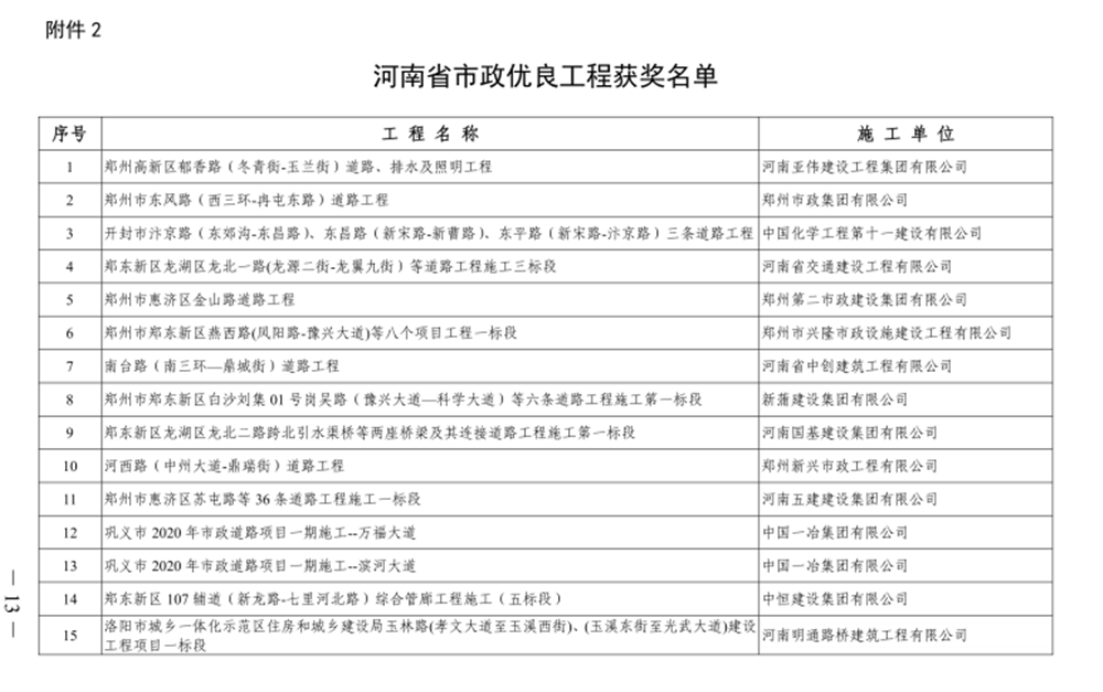
喜报!河西路道路工程荣获“河南省市政优良工程奖”

来源:市政一部 编辑:侯佳良 发布日期:2025-09-29 15:26:45 点击数:1110

近日,河南省市政公用业协会印发《关于公布2025年度河南市政公用行业“对标提质 争先锋 创品牌”竞赛活动结果的通报》,由我公司投资建设的河西路道路工程,凭借其卓越的工程品质和精细化管理,成功荣获“河南省市政优良工程奖”这一省级殊荣。此项荣誉的获得,是对建投公司市政项目管理水平、质量把控能力及各方协作成效的高度认可与肯定。此项荣誉不仅提升了建投公司的形象,也为郑州市基础设施建设增添了亮点。建投公司将继续秉持追求卓越的工匠精神,打造更多精品工程,为郑州市国家中心城市建设贡献更大力量!

图片1_副本.png


把本文分享给您的朋友:
上一篇:乐鱼平台-乐鱼(中国)一站式服务平台 第六十七高级中学项目部国庆、中秋安全生产检查简报
下一篇:乐鱼平台-乐鱼(中国)一站式服务平台 2025年度合同监督检查情况简报